Instance Verification Kit (IVK)
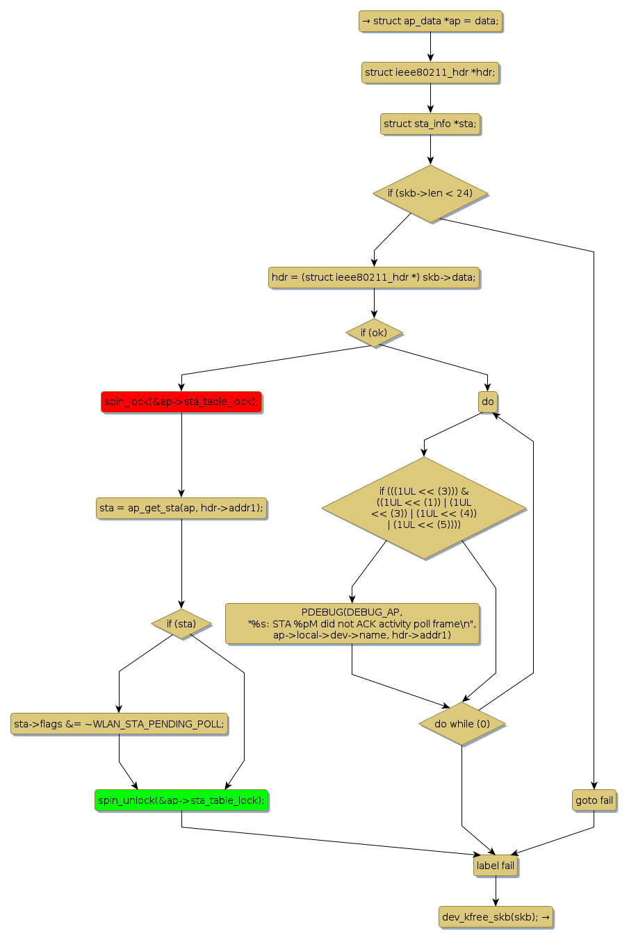
spin lock @ [21575+31+/linux-3.19-rc1/drivers/net/wireless/hostap/hostap_ap.c]
Instance Signature: sta_table_lock
|
The Matching Pair Graph:
|
|
Function Name
|
Control Flow Graph (CFG)
|
Events Flow Graph (EFG)
|
Source Correspondence
|
|
hostap_ap_tx_cb_poll
|
|
|
[21342+20+/linux-3.19-rc1/drivers/net/wireless/hostap/hostap_ap.c]
|